企业导师走进广东生态工程职业学院,助力现代文秘学子新媒体技能提升
总助能量站

6月23日-25日,广东生态工程职业学院旅游与文化学院邀请总助能量站3位优秀导师,为广东生态工程职业学院现代文秘学子带来了一场别开生面的新媒体文案策划与编辑培训课。

查看更多
广东省秘书学会深圳分会成立大会暨辅政科学与实践创新论坛圆满落幕!
广东省秘书学会

2025 年 6 月 25 日,广东省秘书学会深圳分会成立大会暨辅政科学与实践创新论坛在深圳信息职业技术学院隆重举行。

查看更多
汕尾职业技术学院举行数字政务行业产教融合共同体成立大会暨首届合作发展交流会

为契合数字经济时代政务服务转型需求,推动教育链与产业链深度融合,6月19日,由汕尾职业技术学院联合广州大学、力麒集团共同牵头的数字政务行业产教融合共同体成立大会暨首届合作发展交流会,在汕尾职业技术学院报告厅隆重举行。

查看更多
聚焦前沿经验,共探文秘专业发展新路径
广东省秘书学会深圳分会

查看更多
关于召开广东省秘书学会深圳分会成立大会的通知
广东省秘书学会

为深入贯彻习近平总书记关于粤港澳大湾区建设的重要指示精神,落实广东省秘书学会2025年工作部署,搭建粤港澳大湾区秘书人才发展平台,推动秘书行业规范化、专业化、国际化发展,广东省秘书学会定于2025年6月25日在深圳召开深圳分会成立大会。

查看更多
诚邀行业企业发声,共筑智慧健康养老人才需求新生态
美亚联创

为了深入了解企业对于该专业人才的实际需求,进一步优化专业设置与人才培养方案,广东开放大学(广东理工职业学院)智慧健康养老服务与管理专业群特面向广大企业开展人才需求调研活动。

查看更多
秘书学专业“数字化与产教融合”专题研讨会在上海建桥学院顺利召开!

2025年6月6日至7日,秘书学专业“数字化与产教融合”专题研讨会在上海举行。研讨会以“数字化驱动秘书学转型,产教融合赋能职业发展”为主题,由上海建桥学院新闻传播学院主办,秘书学专业承办。

查看更多
关于举办第十一届秘书教育合作发展(桂林)年会的通知
通知公告

为深入学习贯彻习近平总书记关于教育的重要论述,积极探索AI时代背景下推进秘书专业高质量发展的新方略,以及商务秘书职业技能大赛赋能专业发展的新举措,经研究决定,拟于8月上旬在广西桂林举办第十一届秘书教育合作发展年会。

查看更多
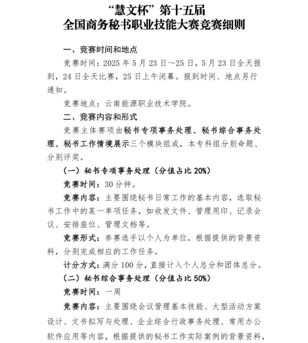
云南司法警官职业学院:学院学生在全国商务秘书职业技能大赛中斩获佳绩
秘书技能大赛报导③

近日,学院组织学生参加“慧文杯”第十五届全国商务秘书职业技能大赛,与来自全国21个省、市、自治区66所本专科院校370余名选手同台竞技,荣获个人一等奖、团体二等奖、团体三等奖各一,4名教师被评为优秀指导教师。

查看更多
湖南理工学院:我院学子在第十五届全国商务秘书职业技能大赛荣获三项特等奖
秘书技能大赛报导②

5月25日,第十五届全国商务秘书职业技能大赛在云南省曲靖市圆满落幕。由湖南理工学院秘书学专业学生与南湖学院文学与法学系学生组成的两支队伍在大赛中共摘得7项荣誉,其中湖南理工学院代表队荣获本科组“团体特等奖”,湖南理工学院南湖学院代表队荣获本科组“团体二等奖”。

查看更多
京ICP备20018732号-1 京公网安备 11010602104498号